硅湖学院招生
学院首页
返回
首页
魅力昆山
硅湖资讯
院校概况
院校介绍
校园风光
名师风采
学校视频
学子风采
院系与专业
机电工程学院
文旅产业学院
计算机科学与技术学院
健康产业学院
基础部
殡仪产业学院
马克思主义学院
电竞产业学院
动漫影视产业学院
创业就业
毕业就业
招生信息
招生动态
招生计划
招生简章
中外合作招生
继续教育
报考信息
在线报名
联系我们
招生热线
来校路线
官方微信
问答留言
首页
院系与专业
学生工作
第十周学生管理工...
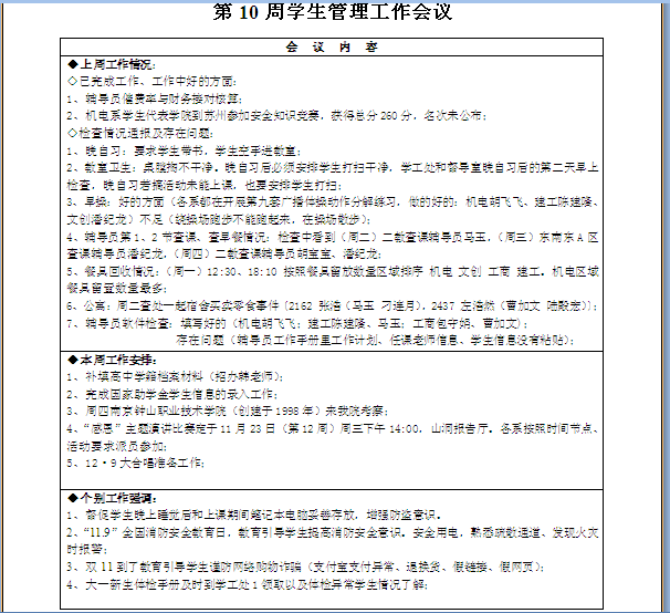
第十周学生管理工作例会
2016-11-17
点击:6887
上一篇
下一篇
返回列表
报名咨询
用户注册
用户登陆
登录
记住密码
忘记密码?
注册
学生
老师
企业
报名咨询
找回密码